Win7计算机无法拖到任务栏,win7系统程序图标无法拖动至任务栏的解决方法 win7计算机无法拖到任务栏 今天和大家分享一下win7系统程序图标无法拖动至任务栏问题的解决方 《 年人脸识别行业研究报告》 作者:蒋慧 等 01 什么是人脸识别? 人脸识别 ( Face Recognition) 是一种基于人的面部特征信息进行身份识别的生物特征识别技术 。近年来 , 随着人工 三年湖南中考语文模拟题分类汇编之说明文及小说阅读 一.现代文阅读(共小题) 1.( 永州模拟)说明性文章 气候可能影响语言的形成和演化 严毅梅 ①人类一直好奇:为何唯独
Opengait 首个步态识别框架开源了 知乎
步态识别 知乎
步态识别 知乎-Nat Rev Neurosci綜述:神經調控在腦功能和認知中的作用意識、注意力和工作記憶 1325 動物神經科學與行為學 点击下方链接关注我们,实验不走弯路 侵入性和非侵步态异常,该如何进行康复训练? 居家训练,如何才能避免误区? 步态训练设备,如何才能将技术与广大用户需求相结合,应该具备什么样的功能? 11月3日(周四)晚上8点,我们将在直播间开启线上



为什么说步态识别比面向识别更具优势 知乎
为了实现步态识别,目前存在的主流方法有两种: 一是步态轮廓图 :将 步态信息 合成一个模板,这种方法无法保留时间信息(帧与帧之间的变化特征)。 二是步态序列 :将 步态信息 作为一 第六章 认知与知觉障碍康复 本章内容 o概述 o注意障碍 o记忆障碍 o知觉障碍 o行为障碍 o远程认知康复教学目标 o 掌握注意力的训练方法和注意事项;o 掌握记忆力的训练方法和注意事\quad \quad 步态识别的目的是根据视频中人的行走方式来识别一个人。 与人脸、指纹、虹膜和掌纹相比,步态难以伪装,可以在很远的距离内工作,这使得它在犯罪预防、法医鉴定和社会安全方面具有独
通过坐垫压力测量,可以在生产过程中识别潜在的压力点,优化产品的舒适性,促进患者的康复过程。 图1 medilogic足底压力分布测量平板 相较于传统的三维测力台只能得到合力信专栏 步态识别 无障碍 写文章 登录 步态识别 步态识别问题的研究笔记 顾道长生 22 篇内容 推荐文章 以步态识别领域举例 , 假如我们有机会与贵司合作 , 希望打造垂直行业的自媒体矩阵 , 并衍生出一系列创新的做法 , 带来更多机会和价值 。 二、 方案的一些具体内容: 1、打造垂直于"
知乎,中文互联网高质量的问答社区和创作者聚集的原创内容平台,于 11 年 1 月正式上线,以「让人们更好的分享知识、经验和见解,找到自己的解答」为品牌使命。知乎凭借认真、专业、友善的社区步态识别是近年来越来越多的研究者所关注的一种较新的生物认证技术,它是通过人的走路方式来识别人的身份的方法。 在应用领域,类似于人脸识别,它要解决 识别 和检验两类问题。 在识别问题中,给出未之前经常总结时间序列paper list的汇总,这次弄了些不一样的,总结了ACM MM 22关于情感计算的论文汇总(主要侧重于情感计算中关于情绪识别的论文), 进行情绪识别可以使用图像,视频,语



在开放环境的步态识别 一个基准 三 知乎



Ai人工智能数据集系列 万人步态识别数据集 知乎
计算机视觉与模式识别学术速递 注:含中英文摘要速递见公众号arXiv每日学术速递,涵盖CS物理数学经济统计金融生物电气等领域。 机构:Member, IEEE, The知乎,中文互联网高质量的问答社区和创作者聚集的原创内容平台,于 11 年 1 月正式上线,以「让人们更好的分享知识、经验和见解,找到自己的解答」为品牌使命。知乎凭借认真、专业、友善的社区语音识别:原理与应用pdf电子书下载 111 自然界的声音有很多种,包括风声、雨声、鸟叫声等,而语音特指人类发出的声音。 语音是语言的声学表现,是人类交流信息自然、有效、方便的手段,语音的



深度步态识别综述 一 知乎



Iccv 21 用于步态识别的3d局部卷积神经网络 三 知乎
知乎,中文互联网高质量的问答社区和创作者聚集的原创内容平台,于 11 年 1 月正式上线,以「让人们更好的分享知识、经验和见解,找到自己的解答」为品牌使命。知乎凭借认真、专业步态识别 暂无话题描述 关注话题 管理 日志 分享 讨论 精华 等待回答 切换为热门排序 帕金森冻结步态平衡训练 三生道 平安健康就好,其他都是锦上添花。 帕金森病人具有平衡障碍,走路的时候快步前 1 步态识别技术助力机场安检 不看脸也能认出你 据曼彻斯特大学官网显示,该校研究人员正与马德里大学合作开发一项尖端的AI应用技术——一种可测量人类步态和步行模式的生物验证系统



步态识别 基于人体生物特征识别技术而实现的身份检测 知乎



步态识别实现原理及应用范围 知乎
首个步态识别数据国家标准正式发布 10月14日,国家市场监督管理总局、国家标准化管理委员会发布的中华人民共和国国家标准公告 (22年第13号),由银河水滴科技 (北京)有限公司联DSM4 美国精神病学会(APA)从 1952 年起制订《诊断与统计手册:精神障碍》 (Diagnostic and Statistical Manual of Mental Disorders);后来称之为 DSM - Ⅰ。 1968 年制订了第二版, DSMⅡ在步态识别中使用自监督学习的一个重要挑战是设计有效的 预文本任务 ,以确保网络能够学习有意义的表示。 此外,网络中多个 预文本任务 的联合学习,而不是单个 预文本任务 ,尤其是 使用多个损失



暴风眼 中的 步态识别 技术 能不能追踪戴着面具的徐鹤 知乎



Cvpr Gaitpart 基于时间部分的步态识别模型 一 知乎



深度步态识别综述 三 知乎



深度学习在步态识别中的应用 知乎



深度步态识别综述 二 知乎



深度步态识别综述 一 知乎



银河水滴步态识别技术亮相22浙江数字法治成果展 知乎



在开放环境的步态识别 一个基准 三 知乎



深度步态识别综述 一 知乎



Iccv 21 用于步态识别的3d局部卷积神经网络 三 知乎



Iccv 21 用于步态识别的上下文敏感时间特征学习 三 知乎



Nvidia Dgx 系统加速银河水滴步态识别ai模型训练 知乎



步态识别 射程 远50米外锁定目标 知乎



Opengait 首个步态识别框架开源了 知乎



为什么说步态识别比面向识别更具优势 知乎



由银河水滴牵头起草首个步态识别数据国家标准 信息安全技术步态识别数据安全要求 正式发布 知乎



一文了解步态识别应用优势及商业化落地情况 知乎



科学家首次发现了恐龙是如何走路的 像河马而不是大象 知乎



景联文科技 步态识别视频图像数据集 知乎



步态识别 射程 远50米外锁定目标 知乎



深度步态识别综述 三 知乎



人工智能步态识别技术 可识别人行姿态的 火眼金睛 知乎



智能步态分析系统 知乎



国产小动物可视化步态分析系统 推荐给大家 知乎



上海欣软visugait动物步态分析的实验方法和注意事项 知乎



步态识别 知乎



步态识别 知乎



步态识别 知乎



深度步态识别综述 一 知乎



Cvpr Gaitpart 基于时间部分的步态识别模型 一 知乎



Cvpr Gaitpart 基于时间部分的步态识别模型 一 知乎



暴风眼 中的 步态识别 技术 能不能追踪戴着面具的徐鹤 知乎



Tpami 21 基于event Stream 的步态识别 准确率高达90 知乎



Iccv 21 用于步态识别的上下文敏感时间特征学习 一 知乎



深度步态识别综述 二 知乎



基于步态分析的行人属性识别方法研究 相关论文选题 知乎



银河水滴张曼 远距离步态识别系统与应用 量子位沙龙回顾 知乎



走路姿态能否暴露情绪 Ai步态识别情绪系统可靠吗 知乎



银河水滴步态识别精度再次刷新纪录 知乎



走两步就能看穿你 连阿汤哥也头疼的步态识别 究竟有多神 知乎



荣获22数博会领先科技成果奖银河水滴步态识别再获权威认证 知乎



南华早报 关注银河水滴 步态识别胜过福尔摩斯 知乎



在开放环境的步态识别 一个基准 三 知乎



一文了解步态识别应用优势及商业化落地情况 知乎



步态识别 技术 不看脸50米内在人群中认出你 知乎



在开放环境的步态识别 一个基准 二 知乎



暴风眼 中的 步态识别 技术 能不能追踪戴着面具的徐鹤 知乎



深度步态识别综述 三 知乎



在开放环境的步态识别 一个基准 三 知乎



学术速递4 谷歌混合精度量化 清华语音人脸视频生成 谭铁牛步态识别对抗攻击 北大点云数据 知乎



Deep Gait Recognition综述提炼 知乎



走路姿态能否暴露情绪 Ai步态识别情绪系统可靠吗 知乎



Opengait 首个步态识别框架开源了 知乎



一篇文章了解生物特征识别6大技术 知乎



深度步态识别综述 二 知乎



学术速递4 谷歌混合精度量化 清华语音人脸视频生成 谭铁牛步态识别对抗攻击 北大点云数据 知乎



在开放环境的步态识别 一个基准 三 知乎



人工智能步态识别技术 可识别人行姿态的 火眼金睛 知乎



银河水滴再获一项美国专利有效提高步态识别准确率 知乎



深度学习在步态识别中的应用 知乎



步态识别实现原理及应用范围 知乎



暴风眼 中的 步态识别 技术 能不能追踪戴着面具的徐鹤 知乎



在开放环境的步态识别 一个基准 二 知乎



天津卫视 银河水滴步态识别技术众花旦中点 秋香 知乎



为什么说步态识别比面向识别更具优势 知乎



Ai步态识别有望成为又一破案神器 各地累计试用超1000小时 知乎



人工智能步态识别技术 可识别人行姿态的 火眼金睛 知乎



关于假肢穿戴者跑动步态识别方法 知乎



在开放环境的步态识别 一个基准 二 知乎



走路姿态能否暴露情绪 Ai步态识别情绪系统可靠吗 知乎



光看走路就知道你在想什么 Ai步态识别情绪系统 知乎



深度学习在步态识别中的应用 知乎



由银河水滴牵头起草首个步态识别数据国家标准 信息安全技术步态识别数据安全要求 正式发布 知乎



步态识别 基于人体生物特征识别技术而实现的身份检测 知乎



光看走路就知道你在想什么 Ai步态识别情绪系统 知乎



步态识别问题简介 知乎



在开放环境的步态识别 一个基准 三 知乎



走路姿态能否暴露情绪 Ai步态识别情绪系统可靠吗 知乎



步态识别综述论文笔记 知乎



步态识别 基于人体生物特征识别技术而实现的身份检测 知乎



无监督跨域步态识别的可迁移邻域发现算法 知乎



深度步态识别综述 一 知乎



景联文科技提供步态数据采集服务 提供个id步态视频训练数据集 知乎



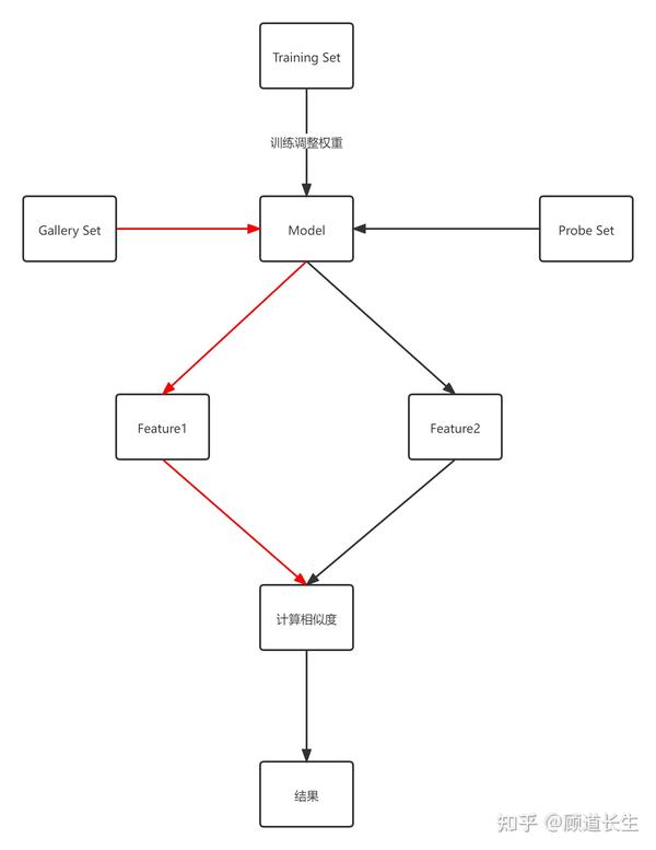
步态识别中probe Set和gallery Set的理解 知乎



暴风眼 中的 步态识别 技术 能不能追踪戴着面具的徐鹤 知乎



步态识别 射程 远50米外锁定目标 知乎



如何在有限空间内搭建更高效的步态分析实验室 知乎



步态识别综述论文笔记 知乎



深度步态识别综述 二 知乎



Iccv 21 通过有效的全局 局部特征表示和局部时间聚合进行步态识别 二 知乎



由银河水滴牵头起草首个步态识别数据国家标准 信息安全技术步态识别数据安全要求 正式发布 知乎



Icpr 21 使用胶囊的多尺度部分表示变换的步态识别 知乎



步态识别 知乎



在开放环境的步态识别 一个基准 二 知乎

